FPT Logo

Requirement Design Specification PRJ301

Vehicle Parking System

Version: 1.0

Group: 7

Members:

HE200115 – Nguyễn Thành Đạt

HE200247 – Nguyễn Nhật Minh

HE201167 – Nguyễn Minh Hiếu

Table of Content

I. Overview

The Vehicle Parking System is a web-based application designed to efficiently manage parking sites, monitor vehicle entries and exits, and process payment transactions automatically.

The system provides specialized access levels for Customers, Staff, Administrators, and Managers to ensure a secure and organized workflow. It allows customers to top up their digital wallets, purchase monthly subscriptions, and book parking slots; enables staff to manage parking cards and operate check-in/check-out; and empowers administrators to oversee the entire system, configure pricing, and manage facilities.

The project is developed using Java Servlet, JSP, and JDBC technologies, with data managed by the Microsoft SQL Server database system. This system was created to comprehensively digitize the parking operations process, enhance the accuracy of fee calculations, and optimize the overall experience for both drivers and facility operators.

1. User Requirements

1.1 Actors

No Actor Description
1 Customer The main user of the system, can view available site. Customers can create an account, top up their digital wallet, purchase monthly/yearly parking packages (subscriptions), reserve parking spots in advance (bookings), and track their parking and payment history.
2 Staff Employees working directly at the parking facilities; responsible for managing parking cards, processing vehicle entries and exits (Check-in/Check-out), and monitoring current capacity.
3 Manager Managers of specific parking sites; authorized to view revenue reports, track vehicle statistics, and monitor personnel for their assigned site.
4 Admin High-level system administrator; manages all accounts, site infrastructure, dynamic pricing tables, and monitors system-wide revenue.
5 Guest Similar to Customer - view available parking site, Guest can check in and out and purchase subscription to the parking site without login.

1.2 Use Cases

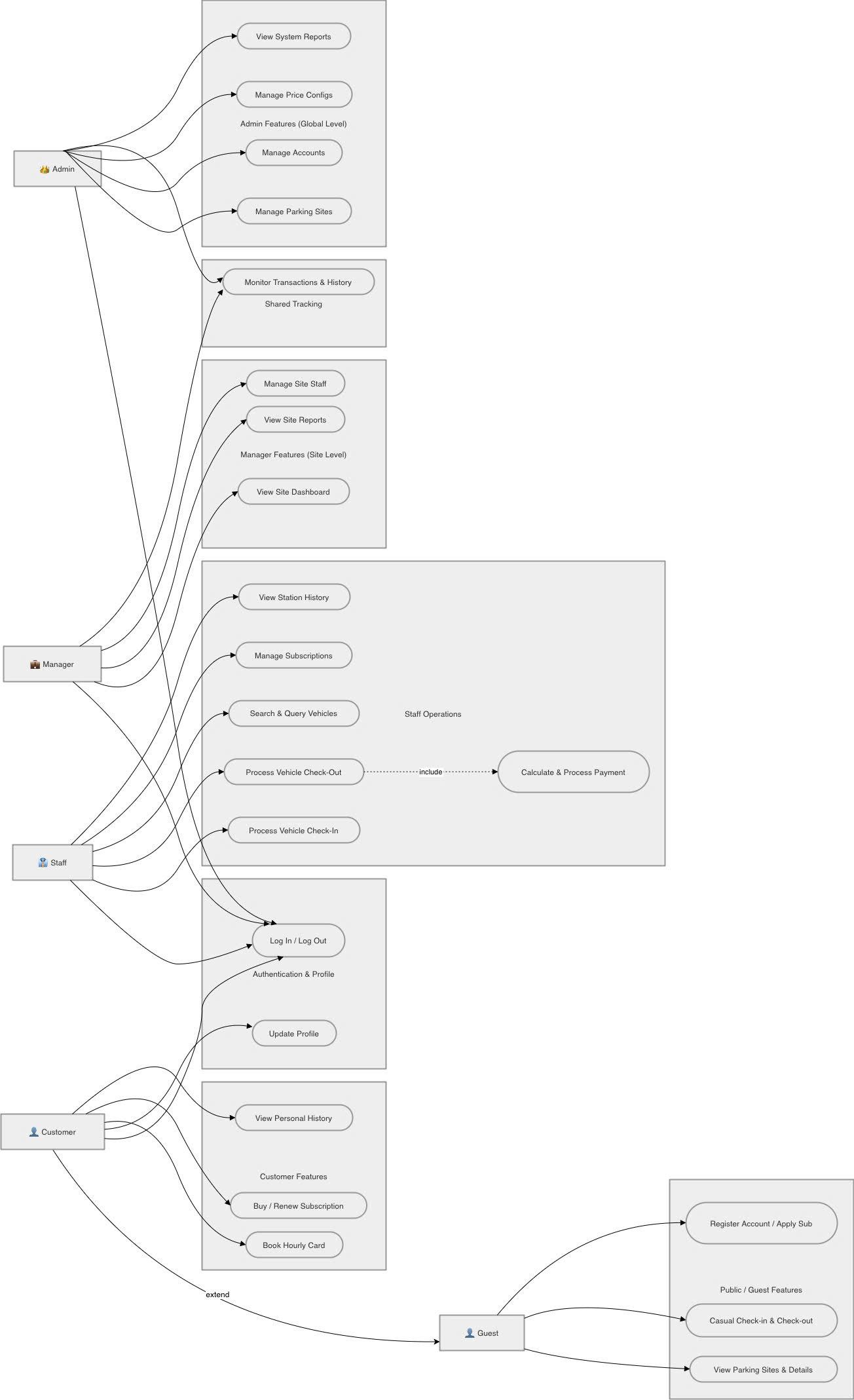
a. Diagram(s)

Overall System Use Case Diagram

Figure 1. Overall System Use Case Diagram

b. Descriptions

ID Feature Use Case Use Case Description
1 Customer View Parking Sites Browse and view a list of available parking locations, including addresses, operating hours, and current status (available slots) without requiring a login.
2 View Site Details View comprehensive information about a specific parking site, such as pricing tables (hourly/monthly), and exact location on the map.
3 Register / Login Create a new personal account or authenticate existing credentials to access personalized features and transaction history.
4 Booking Hourly Card Book a short-term parking slot for a specific date and time. Note: The booking duration must be at least 1 hour to be valid.
5 Buying Subscription (Monthly Card) Subscribe to a long-term parking service for a specific vehicle at a chosen site, typically offering better rates for recurring users.
6 Update Profile Manage and edit personal information, including contact details (phone, email) and vehicle information (license plate, vehicle type).
7 View history View all history subscriptions and bookings.
4 Staff Log In / Log Out Authenticate into the ParkStaff system and end the working shift session.
5 Process Vehicle Check-In Scan parking card, input/capture license plate, identify vehicle type (car/motorbike), and create an active parking session.
6 Process Vehicle Check-Out Scan parking card, verify if the output license plate matches the entry plate, and check the subscription status.
7 Calculate Fee & Process Payment Automatically calculate parking fees based on duration and price configurations (hourly, booking, or subscription), display the fee modal, and process the checkout transaction.
8 Search and Query Vehicles Search for specific vehicles currently in the parking site using license plate or card ID, and view their current parking status.
9 Manage Subscriptions Look up registered monthly passes for regular customers, check card validity/expiration dates, and process subscription renewals.
10 View Parking History View logs of recent vehicle entries and exits, and track daily check-in/check-out records handled at the station.
11 Manager Log In / Log Out Authenticate as manager to access the site-specific management dashboard.
12 View site dashboard Monitor real-time statistics, active sessions, and revenue strictly for their assigned parking site.
13 View site history Control subscription and history transactions.
14 View site reports Monitor site system revenue, overall staff statistics, and site generate financial reports.
15 View site staff Control all staffs of their parking site.
16 Admin Log In / Log Out Authenticate as system administrator to access the full global admin panel.
17 Mange parking site Add, edit, or close parking sites, and define their specific parking areas and capacities.
18 Manage staff accounts Add, edit, view, or deactivate (soft delete) Manager, Staff accounts.
19 Manage price configs Set up and update dynamic pricing rules (hourly, monthly) for different vehicle types at each site.
20 View system reports Monitor global system revenue, overall staff statistics, and generate financial reports.
21 Manage history Control subscription and history transactions.
22 Guest View parking sites Browse and view public information about available parking sites without login.
23 Casual check-in & check-out Enter and exit the parking site as a casual user by receiving a parking card and paying the hourly fee without needing an account.
24 Register monthly subscription Apply for a monthly parking pass by providing vehicle details and personal information.

2. Overall Functionalities

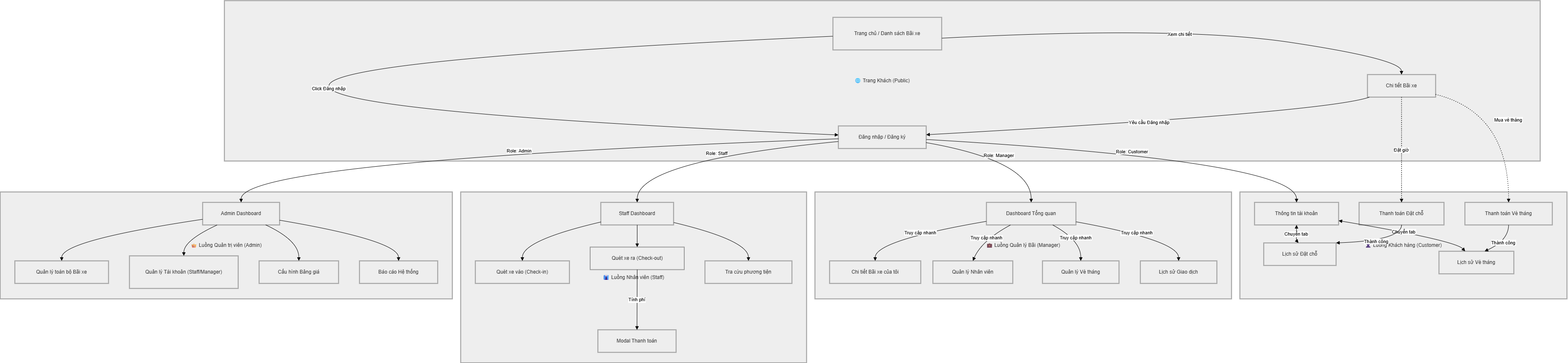
2.1 Screens Flow

Screen Flow

Figure 2. Screen Flow

2.2 Screen Descriptions

# Feature Screen Description
1 Registration Registration Page Allows new users (Guests) to create a Customer account to access booking and subscription features.
2 Login Login Page Enables Customers, Staff, Managers, and Admins to authenticate and log in using their credentials.
3 Home Navigation Home Page Displays system introduction, public parking sites, purchase subscription and provides access to Login and Registration.
4 Search Sites Booking Users can search for available parking sites by name, location, or region (North, Middle, South).
5 View Site Details Site Details Page Shows detailed information about a selected parking site, including capacity, vehicle types supported, and pricing.
6 Profile View Job Details Shows detailed information about a selected job and allows applying.
7 Profile Management Customer Profile Customers can update their personal information.
8 Booking Management Booking Slot Page Customers can reserve a parking slot in advance for a specific vehicle type, date, and time.
9 Subscription Management Subscription Page Customers can register, view, or renew monthly/ yearly parking passes (subscriptions) for their vehicles.
10 History Tracking Parking & Transaction History (customer proflie) Customers can view their past parking sessions, bookings, and detailed payment transactions.
11 Staff Dashboard (Check-in / Check-out) Staff Dashboard Manage real-time vehicle entry and exit.

Main operational interface featuring dual actions: inputting Card ID/License Plate for Check-in, and processing Check-out with an automated fee estimation modal. Includes the Offcanvas Sidebar for navigation.
12 Vehicle Searching Vehicle Searching Page Query real-time and historical vehicle data.

Contains search inputs (by License Plate or Card ID), status filters, and a data table displaying current parking sessions, entry times, and vehicle types.
13 Staff Subscription Management Subscription Management Screen Monitor and renew monthly parking passes.

Displays a paginated list of registered subscribers, pass validity state (Active/Expired), vehicle details, and action buttons for pass renewal or registering new monthly tickets.
14 Parking History Management Parking History Screen Track daily transaction logs.

Shows a detailed table of completed parking sessions, including check-in/out timestamps, calculated fees, and total parking duration handled during the staff's shift.
15 Fee Estimation Payment Modal (Popup) Display pricing details and confirm checkout.

A popup overlay triggered during check-out, displaying extracted data (Time In, Duration, Expected Fee) and a final confirmation button to complete the transaction.
16 Manager Dashboard Manager Dashboard Main interface for managers to view revenue, transactions, and statistics strictly for their assigned parking site.
17 Admin Dashboard Admin Dashboard Main interface for admins to monitor global system revenue, overall user statistics, and overall operations.
18 Manage Staff Manage Staff Admins can add, edit, or deactivate (soft delete) Admin, Manager, Staff accounts, searching staff by id, name, role and site that they signed.
19 Manage Sites & Areas Manage Parking Sites Admins can create new parking sites, configure specific parking areas, and define slot capacities, create the amount of cards, also find any site by searching bar.
20 Manage Pricing Update ParkingSites Admins can set up and dynamically update base prices (hourly, monthly) for different vehicle types.
21 Global Reports System Reports Admins and Manager can generate and review overall financial reports and payment transactions across all sites or only one site that choosen by admin.
22 Logout Logout Allows users to securely exit the system and end their session.

2.3 Screen Authorization

# Screen Admin Manager Staff Customer
1 Home & Search Sites x
2 Registration x
3 Login x x x x
4 Customer Profile x
5 Bookings & Subscriptions x
6 Parking & Transaction History x
7 Staff Dashboard (Check-in / Check-out) x
8 Vehicle Searching x
Staff Subscription Management x
Parking History Management x
Fee Estimation x
9 Manager Dashboard & Site Reports x
10 Manager Site x
11 Manager Staff x
12 Manager Transaction & Subscription x
13 Admin Dashboard & Global Reports x
14 Admin Site x
15 Admin Staff x
16 Admin Transaction & Subscription x
17 Logout x x x x

3. System High Level Design

3.1 Database Schema

Database Schema Diagram

Figure 3. Database Schema Diagram

3.2 Table Descriptions

No Table Description
1 Accounts Stores user login credentials, access roles (admin, staff, customer), and account status.
2 Vehicle Types Manages supported vehicle categories (e.g., "car", "motorbike").
3 Parking Sites Stores information about physical parking facilities (Name, Address, Region, Operational State...).
4 Employees Stores personal and contact information of staff and managers assigned to specific parking sites.
5 Customers Stores profiles of users utilizing the parking services (Name, Phone, Email, Wallet Balance...).
6 Parking Areas Manages specific parking zones within a site, defining vehicle type restrictions and slot capacity.
7 Parking Cards Manages physical RFID cards used for vehicle identification during check-in and check-out.
8 Price Configs Stores dynamic pricing rules and base rates based on site, vehicle type, and billing cycle.
9 Subscriptions Manages long-term parking passes (monthly/yearly), including assigned vehicles and valid date ranges.
10 Parking Sessions Records real-time vehicle entry and exit events, calculating actual parking duration and incurred fees.
11 Bookings Stores advance parking reservations made by customers, including expected arrival/departure times.
12 Payment Transactions Logs all financial records and collected revenues from parking sessions, bookings, and subscriptions.

II. Web Application

This section provides detailed descriptions of the user interfaces and corresponding data fields for each system screen.

2.1. Customer

2.1.1. Customer logs in with their account

Customer Login Page

Figure 4. Customer Login interface

Field Name Field Type Description
User name Text Box This is for customer to input user name for logging in
Password Password Box This is for customer to input password for logging in
Login Button Customer clicks to authenticate themselves into the system with provided email/user name & password

2.1.2. Customer after logging in

Customer Home Page

Figure 5. Customer Homepage after Login

Field Name Field Type Description
ParkEasy/logo Logo/Link Display the site logo, name and navigates to the homepage when clicked
Home Page Navigation Link Navigates to the homepage
Booking Navigation Link Navigates to the parking's sites page for booking
Buying Navigation Link Navigates to the parking's sites page for buying
Avatar icon User Profile/Link Displays the logged-in customer's username and opens a dropdown menu for profile/logout. Navigate to customer's profile when clicked

2.1.3. Customer Profile

Customer Profile Page

Figure 6. Customer Profile Update interface

Field Name Field Type Description
firstname String Customer's firstname
lastname String Customer's lastname
email String Customer's email
phone String Customer's phone
errorName String Error message displayed if name validation fails
errorPhone String Error message displayed if phone validation fails
erroOldPass String Error message displayed if the old password entered is incorrect
errorNewPass String Error message displayed if the confirm password does not meet security requirements and not duplicate with the old password

2.1.4. History Subscriptions

Vehicle & Session Details

Figure 7. Vehicle and Parking Session interface

Field Name Field Type Description
subscriptions List Collection of the customer's subscription records.
subState Enum/String The current state of the subscription ('active' or 'expired').
vehicleTypeId Integer ID representing the vehicle category (e.g., 1 for Car, 2 for Motorbike).
actionType String Hidden field defining the form operation: 'checkin' or 'checkout'.
siteId Integer The unique identifier of the parking site.
siteName String The name of the parking site for the subscription.
licensePlate String The license plate number registered for the subscription.
endDate Date The expiration date of the current subscription.
dayRemain Integer The number of days remaining until the subscription expires.
basePrice Long The base price for 1 month, used dynamically in JS to calculate renewal plans.

2.1.4. History Bookings

Vehicle & Session Details

Figure 8. Vehicle and Booking interface

Field Name Field Type Description
bookings List Collection of the customer's bookings records.
bookingId Integer The unique identifier for the booking transaction.
siteName String The name of the parking site where the booking was made.
timeIn Date/Timestamp The expected arrival time of the vehicle
bookingAmount Long The total amount paid or to be paid for the booking.
state String The current status of the booking (e.g., 'upcoming', 'completed').

2.1.5.Booking Hourly Card

Booking Booking-detail

Booking

Field Name Field Type Description
siteName String The name of the parking facility displayed in the hero section.
address String The physical address of the site (also used for Google Maps embedding).
vehicles List A list of vehicle objects supported by the site (e.g., Car, Motorbike).
siteState Enum/String Current operational status (e.g., OPERATING, MAINTENANCE).
dateError String Server-side validation message displayed if date selection is invalid.
dateIn Date The scheduled arrival date (Format: yyyy-MM-dd).
timeIn Time The scheduled arrival time (Format: HH:mm).
dateOut Date The scheduled departure date.
timeOut Time The scheduled departure time.
typeVehicle Intger The unique identifier (vehicleTypeId) of the selected vehicle category.
hour Intger The calculated total duration in hours (computed via JavaScript).
price Intger The base hourly rate for the selected vehicle type.
totalPrice Intger The final calculated cost (hour × price).

2.1.6.Buying Mothly Card (Subscriptions)

Buying

Buying

Field Name Field Type Description
siteName String The name of the parking facility displayed in the header and order summary.
address String The physical location of the site, used for the address label and the Google Maps iframe query.
vehicles List A list of vehicle objects supported by the site (e.g., Car, Motorbike).
siteId Integer The unique identifier of the site, used as a hidden parameter for the payment API.
planType Radio (String) The subscription duration: month (1 month), quarter (3 months), or year (12 months).
licensePlate String The vehicle's registration plate number, validated via Regex before submission.
price-month/quarter/year Long Display labels showing the calculated price per period (K VND) after applying discounts.
summary-expiry Date The calculated validity range (e.g., 17/03/2026 - 31/03/2026) based on the chosen plan.
summary-subtotal Long The raw total cost before any discounts are applied (BasePrice x Months)
summary-total Long The final amount to be paid after applying the discount rate (10% for Quarter, 17% for Year).

2.2. Staff

2.2.1. Staff Dashboard (Vehicle Check-in / Check-out)

Staff Dashboard

Figure 9. Check-in / Check-out Management interface

Field Name Field Type Description
cardId String Unique identifier scanned from the physical RFID parking card.
licensePlate String Alphanumeric license plate of the vehicle (requires validation).
vehicleTypeId Integer ID representing the vehicle category (e.g., 1 for Car, 2 for Motorbike).
actionType String Hidden field defining the form operation: 'checkin' or 'checkout'.
estimatedFeeInput Long Hidden field storing the pre-calculated parking fee returned by the API.
timeIn Timestamp Display-only field showing the exact time the vehicle entered the site.
duration String Display-only field showing the total elapsed parking time.

2.2.2. Vehicle Query / Search

Vehicle Search

Figure 10.1. Vehicle Lookup and Search interface

Vehicle Search

Figure 10.2. Vehicle Lookup and Search interface

Field Name Field Type Description
searchQuery String Text input for searching by either license plate or parking card ID.
statusFilter String Dropdown to filter parking sessions by status ('Active' or 'Completed').
fromDate Date Optional start date input for filtering parking records within a timeframe.
toDate Date Optional end date input for filtering parking records.

2.2.3. Subscription Management

Subscription Management

Figure 11. Monthly Subscription Management interface

Field Name Field Type Description
phoneInput String Customer's 10-digit phone number used for lookup via AJAX API.
customerName String Full name of the subscription holder (auto-filled if existing customer).
licensePlate String The specific license plate bound to this monthly/quarterly subscription.
vehicleTypeId Integer Category ID of the registered vehicle.
subType String Subscription package selected by the customer (e.g., '1-month', '3-months').
startDate Date The activation date of the parking pass.
endDate Date The calculated expiration date of the pass (display only).
sumCardPrice Long Total price of the selected subscription package to be collected.

2.2.4. Local Parking History

Parking History

Figure 12. Parking Transaction History interface

Field Name Field Type Description
dateFilter Date Date picker to filter transaction logs by a specific working day.
transactionId String Unique reference number for the completed payment transaction.
checkInTime Timestamp Recorded entry time of the parked vehicle.
checkOutTime Timestamp Recorded exit time when the fee was collected.
collectedFee Long The final amount of money paid by the customer for the session.

2.3. Manager

2.3.1. Manager Dashboard

Manager Dashboard

Figure 13. Manager Dashboard interface

Field Name Field Type Description
errorMessage String Displays system error messages if any occur.
managerName String The name of the currently logged-in manager.
mySite Object The parking site entity assigned to this manager.
mySite.siteName String The name of the assigned parking site.
totalParked Integer Total number of vehicles currently parked at the site.
todayRevenue Long Total parking revenue generated today.
activeSubs Integer Total number of active monthly subscriptions.
todayBookings Integer Total number of reservations/bookings for today.
chartLabels JSON Array (String) X-axis labels (e.g., dates) for the 7-day revenue chart.
chartData JSON Array (Numeric) Y-axis values (revenue amounts) for the 7-day revenue chart.

2.3.2. Site Detail

Manager Site Detail

Figure 14.1 Site Detail interface

Manager Site Detail

Figure 14.2 Site Detail interface

Field Name Field Type Description
parkingSite.siteName String The name of the parking site.
parkingSite.address String The physical address of the parking site.
parkingSite.region Enum / String The region or district where the site is located.
parkingSite.siteState Enum / String The current operational state of the site (e.g., Active).
formData.regions List<Enum> List of all available regions for mapping the display label.
formData.states List<Enum> List of all available site states for mapping the display label.
formData.vehicles List<Object> Master list of all vehicle types.
vehicleConfigDTOs List<Object> List of configurations (capacity, price) specific to the site.
config.vehicleTypeId Integer / String Identifier matching the specific vehicle type.
config.capacity Integer Maximum parking capacity for the specific vehicle type.
config.hourlyPrice Long Price per hour for parking this vehicle type.
config.monthlyPrice Long Price per month for subscribing this vehicle type.

2.3.3. List Employee

Manager Employee List

Figure 15. Employee List interface

Field Name Field Type Description
siteName String The name of the site where the employees work.
param.search String Search keyword entered by the manager (name, phone, etc.).
listEmployees List<Employee> Collection of employee records working at the site.
emp.firstName String The first name of the employee.
emp.lastName String The last name of the employee.
emp.phone String The contact phone number of the employee.

2.3.4. Subscription

Manager Subscription Management

Figure 16. Subscription Management interface

Field Name Field Type Description
param.search String Search keyword (transaction code, customer name, license plate).
param.status String Filter parameter for subscription status.
param.type String Filter parameter for vehicle type.
listTransactions List<Object> Collection of subscription transaction records.
tx.transactionCode String Unique code identifying the subscription transaction.
tx.customerName String Full name of the subscribed customer.
tx.avatarInitials String Initials extracted from customer's name for avatar display.
tx.licensePlate String License plate number of the registered vehicle.
tx.vehicleType String Type of vehicle (e.g., car, motorbike).
tx.startDate Date The start date of the subscription validity.
tx.endDate Date The expiration date of the subscription validity.
tx.totalAmount Long Total monetary amount paid for the subscription.
tx.status String Current status of the subscription (completed, accepted, failed).

2.3.5. Transaction History

Manager Transaction History

Figure 17. Transaction History interface

Field Name Field Type Description
param.search String Search keyword (transaction code or customer name).
param.serviceType String Filter parameter for the type of service (casual vs subscription).
param.status String Filter parameter for transaction status.
listTransactions List<Object> Collection of payment transaction records.
tx.transactionCode String Unique transaction identifier.
tx.avatarInitials String Initials extracted from customer's name for avatar display.
tx.customerName String Name of the customer who made the payment.
tx.serviceType String The type of parking service purchased.
tx.amount Long Total amount of the transaction.
tx.paymentMethod String The method used for payment (e.g., cash, banking).
tx.paymentTime Date / Timestamp The exact date and time the payment occurred.
tx.status String Status of the transaction (completed, accepted, failed).

2.4. Admin

2.4.1. Admin Dashboard

Admin Dashboard

Figure 18. Admin Dashboard interface

Field Name Field Type Description
siteId Dropdown (Select) Used to filter chart and statistical data by "All" or a specific active parking site.

2.4.2. List Sites

Admin List Sites

Figure 19. Parking Site List interface

Field Name Field Type Description
siteSearchQuery Text Input Search box for parking sites based on the site name or physical address.

2.4.3. Add Site

Admin Add Site

Figure 20. Add New Parking Site interface

Field Name Field Type Description
siteName Text Input (Required) The name of the parking site (e.g., ParkEasy District 1).
siteAddress Text Input (Required) The detailed physical address of the parking facility.
siteRegion Dropdown (Select) The geographical region of the site (e.g., North, Middle, South).
siteState Dropdown (Select) The initial operational status when creating the site (Operating, Maintenance, Closed).
vehicleType Dropdown (Array) Selection of supported vehicle types in the site (Car, Motorbike, etc.).
capacity Number Input (Array) The maximum quantity/capacity (Slots) for the corresponding vehicle type.
hourlyPrice Text Input (Array) Sets the hourly parking fee (VND).
monthlyPrice Text Input (Array) Sets the monthly subscription fee (VND).

2.4.4. Site Detail, Update, Price Config, Delete Site

Admin Update/Config Site

Figure 21.1 Update and Configure Parking Site interface

Admin Update/Config Site

Figure 21.2 Update and Configure Parking Site interface

Field Name Field Type Description
siteName Text Input Updates the name of the parking site.
siteAddress Text Input Updates the detailed address of the parking site.
siteRegion Dropdown (Select) Updates the affiliated geographical region.
siteManager Dropdown (Select) Assigns a specific employee to manage this site directly.
siteState Dropdown (Select) Updates the operational status of the site.
cardQuantity Number Input Enter the number of physical parking cards to be additionally issued for this site.
siteId (Hidden) Hidden Input The identification ID of the parking site (used behind the scenes for adding cards or deleting the site).
vehicleType Dropdown (Array) List of vehicle types to configure or update.
capacity Number Input (Array) Updates the maximum capacity for the specified vehicle type.
hourlyPrice Text Input (Array) Updates the hourly parking price.
monthlyPrice Text Input (Array) Updates the monthly subscription price.

2.4.5. List Employees

Admin Employee List

Figure 22. Employee Management interface

Field Name Field Type Description
employeeSearch Text Input Search box by employee name or identification code.
roleFilter Dropdown (Select) Filters the employee list by role (All, Admin, Manager, Staff).

2.4.6. Add Employee

Admin Add Employee

Figure 23. Add New Employee interface

Field Name Field Type Description
lastName Text Input (Required) The last name and middle name of the employee.
firstName Text Input (Required) The first name of the employee.
phone Tel Input (Required) The phone number used for contact and as the login account.
siteId Dropdown (Select) Selects the specific parking site the employee is assigned to work at (or "No site").
password Password (Required) The password to access the system.
confirmPassword Password (Required) Re-enter the password for verification.

2.4.7. Update, Delete Employee

Admin Update/Delete Employee

Figure 24. Update/Delete Employee interface

Field Name Field Type Description
employeeId (Hidden) Hidden Input The identification ID of the employee (not displayed on the UI, used when submitting the update form or deleting the account).
lastName Text Input (Required) Updates the last name and middle name.
firstName Text Input (Required) Updates the first name.
phone Tel Input (Required) Updates the contact phone number.
siteId Dropdown (Select) Transfers this employee to manage or work at another parking site.

2.4.8. Subscription

Admin Global Subscription Management

Figure 25. System-wide Subscription Management interface

Field Name Field Type Description
searchQuery Text Input Search box to find subscriptions by license plate, customer name, or phone number.
siteFilter Dropdown (Select) Filters the subscription list by a specific parking site.
statusFilter Dropdown (Select) Filters subscriptions by their current status (e.g., Active, Expired, Pending).
vehicleTypeFilter Dropdown (Select) Filters the list by vehicle type (Car, Motorbike).

2.4.9. Transaction History

Admin Global Transaction History

Figure 26. System-wide Transaction History interface

Field Name Field Type Description
transactionSearch Text Input Search box to lookup specific transactions using Transaction ID or Customer Phone.
dateRangeFilter Date Range Picker Filters the transaction list within a specific start date and end date.
transactionType Dropdown (Select) Filters records by payment type (Wallet Top-up, Subscription Purchase, Booking Deposit, Casual Parking Fee).
paymentStatus Dropdown (Select) Filters the transactions by their completion status (Success, Failed, Pending).
siteFilter Dropdown (Select) Filters transactions that occurred at a specific parking site (useful for revenue allocation).

III. Students Contribution

Student Number Full Name Works Percentage
HE200115 Nguyễn Thành Đạt Code Admin, Manager business logic 34%
HE201167 Nguyễn Minh Hiếu Code Customer business logic 33%
HE200247 Nguyễn Nhật Minh Code Staff business logic 33%

IV. Appendix

4.1. Assumptions & Dependencies

4.2. Limitations & Exclusions

4.3. Business Rules